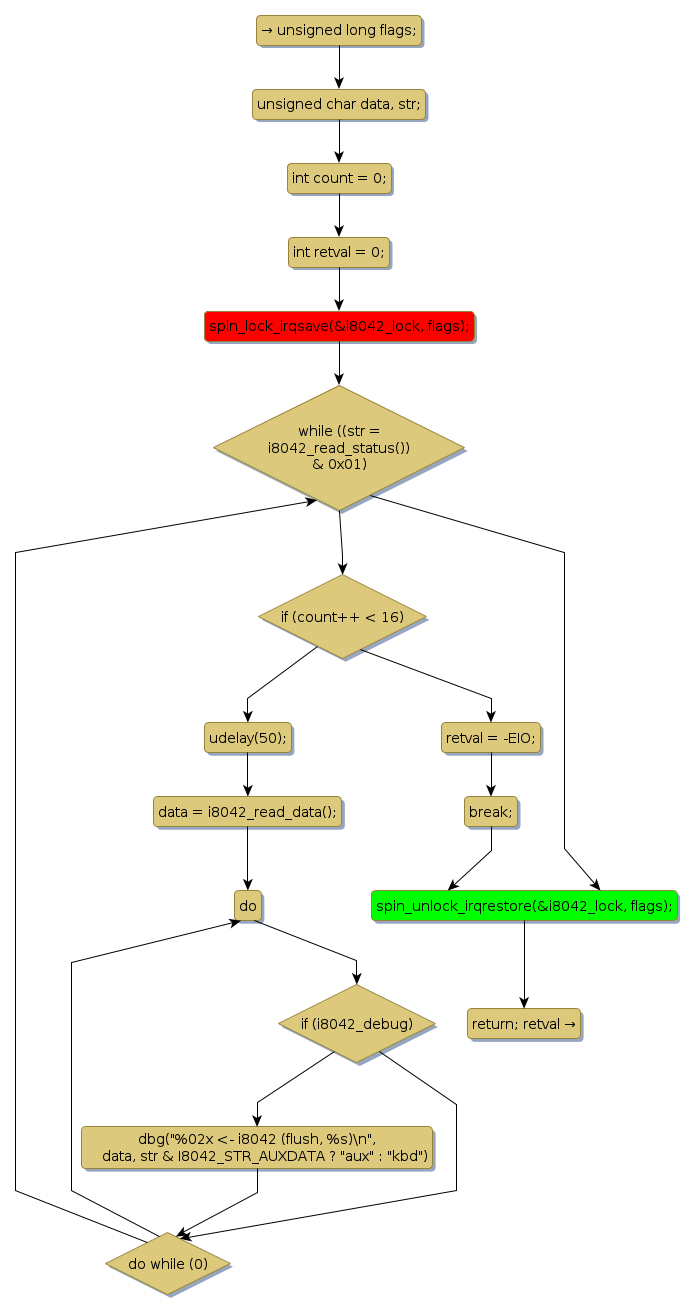
Instance Verification Kit (IVK)
spin lock @ [5908+38+/linux-3.19-rc1/drivers/input/serio/i8042.c]
Instance Signature: i8042_lock
|
The Matching Pair Graph:
|
|
Function Name
|
Control Flow Graph (CFG)
|
Events Flow Graph (EFG)
|
Source Correspondence
|
|
i8042_flush
|
|
|
[5805+11+/linux-3.19-rc1/drivers/input/serio/i8042.c]
|